
■ きっかけは1本の動画から
【舞鶴市民の皆さん、そして舞鶴を応援している皆さん! 森本たかしです。】
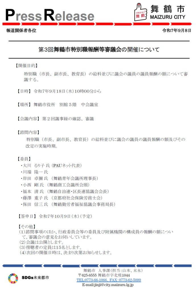
9月13日、私はYouTubeでこう訴えました。
市長が自分たち特別職と議員の給料を上げようとしている。
「なんで今、給料アップの話やねん!」
「市長・副市長・教育長・市議会議員の報酬を見直すというが、実態は“給料アップ”の話や!」
この動画では、報酬審議会の裏側にある“市との癒着構造”を指摘しました。
委員メンバーは、商工会議所・青年会議所・勤労福祉協議会・区長会など、いずれも市と関係が深い顔ぶれ。
「こんなメンツで“報酬を上げるのはおかしい”なんて言えるわけがない」と私は批判しました。

そして何より問題だったのは、市民がその存在を知らないまま審議が進んでいたこと。
市のホームページには会議情報すら掲載されず、報道向けの非公開ページでこっそり案内されていたのです。
まさに“市民隠しの報酬審議会”でした。
■ 市民が立ち上がった!
ところが、事態は予想外の展開を見せました。
この動画で審議会の傍聴を呼びかけたところ、動画を見た市民の方々が「黙っていられない」と立ち上がり、実際に報酬審議会(10月9日開催)を傍聴してくださいました。
「現場を見に行こう」
「どんな議論がされているのか確かめたい」
そんな声が次々に届いたのです。
そして市民の目が光る中で開かれた審議会。
結果は――**“報酬据え置き”**という結論になりました。
■ 舞鶴市の報酬ランクは府内でも上位!
添付資料によると、舞鶴市の特別職報酬は京都府内でも上位に位置しています。
中でも、市議会関係の報酬は軒並み高水準です。
■ 舞鶴市の報酬ランク(京都府内順位)
| 区分 | 給与額(月額) | 京都府内順位 |
|---|---|---|
| 市長 | 949,000円 | 第3位 |
| 副市長 | 781,000円 | 第3位 |
| 教育長 | 688,000円 | 第4位 |
| 議長 | 570,000円 | 第2位 |
| 副議長 | 480,000円 | 第5位 |
| 議員 | 440,000円 | 第4位 |
つまり、すでに府内上位の高水準報酬であるにもかかわらず、報酬アップを検討していたのです。
物価高で市民が苦しむ中、自らの報酬をさらに上げようとする――この姿勢こそが問題の核心でした。
令和7年舞鶴市特別職報酬等審議会 関係資料
■ 舞鶴市特別職報酬等審議会の答申(令和7年10月9日)
市長・副市長・教育長・議員の報酬は、すべて**現行維持(据え置き)**となりました。
| 職名 | 現行額(月額) | 答申額(月額) |
|---|---|---|
| 市長 | 949,000円 | 949,000円 |
| 副市長 | 781,000円 | 781,000円 |
| 教育長 | 688,000円 | 688,000円 |
| 議長 | 570,000円 | 570,000円 |
| 副議長 | 480,000円 | 480,000円 |
| 議員 | 440,000円 | 440,000円 |
審議会は「現行額が適当である」と明記し、物価高騰や他市との比較を踏まえた上で、報酬アップは不要と判断しました。
令和7年舞鶴市特別職報酬等審議会
■ 公約違反を止めたのは“市民の目”
この結果は、行政の良識というより、市民の監視が働いたからこその成果です。
舞鶴市長は選挙でこう公約していました。
- 報酬3割カット
- 退職金ゼロ
- 特別職の報酬削減
それが、今回「報酬見直し」という名の下で実質的なアップを検討していたのです。
公約に反する動きを、市民が動画を通じて知り、行動に移した――その声が市政を正したのです。
■ 審議会は“市民不在”から“市民監視”へ
今回の報酬審議会は、もともと市民に知られないまま開催される予定でした。
しかし、YouTubeの拡散とSNSでの呼びかけにより、多くの市民が関心を持ち、実際に傍聴に足を運びました。
結果、審議会の場で「市民の視線」が働き、安易な報酬アップは封じられました。
これは小さな勝利ですが、「見ている市民がいる」という事実こそが最大の抑止力です。
■ 今後への提言
審議会の答申では、次回の開催時期について「5年ごとが基本だが、次回は2〜3年後を目途に」と記されています令和7年舞鶴市特別職報酬等審議会。
つまり、再び報酬見直しのチャンスを伺っているとも読めます。
だからこそ、市民の監視を続けることが大切です。
市のカネの使い道、議員や特別職の報酬、すべては“私たちの税金”です。
■ 結び:「市民の暮らしを優先せよ」
今、舞鶴に必要なのは「自分の給料アップ」ではありません。
政治家や特別職が自らの懐を膨らませる前に、市民の暮らしを支える政策を速やかに実行すべきです。
今回の一件は、その当たり前を市民が取り戻した出来事でした。
【やばいぜ舞鶴】
――舞鶴市の政治を、市民が見張る時代へ。


